极武圣护石选择攻略,极武圣技能加点攻略
发布时间:2023-08-16 14:21:29 作者:小德 来源:Gxccie游戏网 【 字体:大 中 小 】
极武圣护石选择攻略,极武圣技能加点攻略
DNF起源版本极武圣最新加点加点推荐
主流加点框架如下:



推荐此套加点框架。当有暴击足够或者溢出时,弱点感知和物理暴击可以逐渐点低,省些SP点铁靠。拳套精通无法超越10级,因此在有技能等级宠物和技能等级光环情况下可以点8,超大陆点6即可。
纷影连环踢和虎啸神拳之间可自行取舍,推荐纷影连环踢。
注意,折颈必偷学1,对于武神来说是不可多得的控制神技。
DNF起源版本极武圣BUFF换装
1、BUFF介绍
强拳再次改版,力量大幅削减。堆完美BUFF收益比之前差了很多。穿邪灵6,30级强拳,为598力量, 68%暴伤。而完美BUFF也才700力量,但是要付出3保宝珠,2个白金称号!!
堆起来收益极低,所以并不建议新手弄完美BUFF套。
2、换装搭配思路
穿戴邪灵之息6件套的情况下堆满等级,根据能力(宝珠,白金,宠物光环等)将溢出的等级装备替换为“E3强拳绿气息散件”。
3、异界套装/异界散件(绿气息)属性介绍

4、等级装备推荐
此处非全部装备,其余增加技能等级的都可使用。

5、普通换装举例
突击队长战斗拳 + 5 5传承胸 + 高科技斗魂戒指 + 王室秘籍左 + 带春节宝珠的称号 + 国庆光环 + 春节宠物 + 时装上衣 + 邪灵之息6件套(肩腰鞋手镯项链魔法石) + 异界强拳气息腿
最简单速成:如果错过了国庆或者春节称号,异界强拳气息腿可以换成海神腿或白月沉息腿即可,左曹王室可买带强拳白金徽章的。
6、完美换装举例

需要2级BUFF称号或3S技能宠物,3个技能宝珠和2个白金徽章,不占用装备位置堆满20级,然后穿邪灵之息6件套+异界强拳气息装备。
7、换装技巧
当前武神buff只有一套强拳换装,简单暴力。
因为存在暴躁铁拳(SS已绝版)、游荡恶魔(拍卖行直接买),可以通过猴戏来提升输出。
另外还有物理职业通用的佩鲁斯的荣誉。可以通过打小怪,触发这些装备效果,然后再切回正常输出装备,来大幅提升爆发输出。
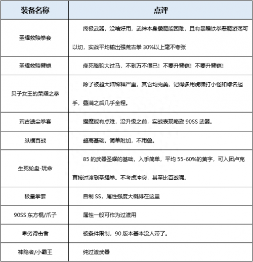
DNF起源版本极武圣1、武器
神器及传说
因为有拳套精通减CD,导致臂铠比拳套CD长35-36%。
且强化改版之后,毕业搭配和附魔情况下,臂铠基础攻击仅比拳套高8%的优势,且组奶的情况下会被奶加的基础攻击稀释成5-6%左右。
8%的单刷伤害 VS 36%CD,相信不难取舍。
因此,除非臂铠本身属性远强于拳套的属性,拳头都是首选武器。

史诗
常规武器排名基本按照从强到弱的顺序。

再往下的武器,有什么用什么,打打安图问题不大,90史诗武器一下,一般除了玩命,其它武器很难达到卢克raid入团门槛。
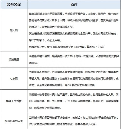
2、防具
异界套
远古传说套
史诗套装


3、首饰
神器及传说

史诗

像碧水重门戒指,还有一些更低一些的史诗,都不值得推荐了。
4、特殊装备
神器及传说

史诗

DNF起源版本极武圣徽章、附魔、时装、公会勋章、宠物、光环选择
1、徽章

2、附魔
主堆物理攻击和力量,一般情况攻击优于1攻击优于2力量,肩腰鞋没礼包的宝珠可以打物理暴击。但是因为武神很容易满100%暴击,所以也并不是很需要物理暴击附魔。
部分部位选择太多,不一一列举

3、时装

4、工会勋章
勋章名称:完美的守护图腾勋章
属性:20攻,48力量
守护珠选择:属强+攻速+移速+物理暴击
5、宠物、宠物附魔
春节宠物,首推14属性强化,走全属的也可以选择30攻击
6、光环
国庆光环,没有的话,春节或者其它活动礼包光环凑合。
猜你喜欢
dnf 平息乱源任务攻略 高效通关技巧与剧情解析
本文详细解析DNF中平息乱源任务的完成攻略,包括剧情背景理解、战前准备、副本实战技巧与首领机制应对。帮助玩家高效通关并获得丰厚奖励,深入体验阿拉德大陆的冒险故事。
8669
魔兽世界防战宏 高效防御与仇恨管理的必备命令集
本文详细解析魔兽世界防护战士宏命令的构建与应用,提供仇恨管理、防御集成、鼠标指向等实用宏范例,帮助防战玩家优化操作,提升副本与秘境中的坦克效率与团队贡献。
8190
梦幻西游大唐官府 从入门到精通的全方位攻略指南
全面解析梦幻西游大唐官府门派特点,涵盖技能分析、属性加点、装备选择、宝石搭配和实战技巧,帮助玩家从入门到精通掌握这个经典物理输出门派的核心玩法。
897
博德之门3圣骑士破誓指南 如何避免与挽回誓言
深入解析博德之门3圣骑士破誓机制,涵盖三大誓言破誓条件、破誓后的能力变化与剧情影响,并提供避免破誓及挽回誓言的具体方法,助你完美体验圣骑士职业的深度角色扮演。
6883
梦幻西游凌波城经脉怎么点 全面解析经脉加点方案与实战策略
本文详细解析梦幻西游凌波城经脉加点攻略,涵盖九天武圣与凌霄斗士两大主流流派的核心经脉选择、加点路径、实战应用及场景适配,帮助玩家根据装备与战斗需求优化输出与生存能力。
8024
锁qq的软件全面解析:功能、选择与安全指南
全面解析锁qq的软件的功能、选择与安全指南,帮助用户了解如何通过这类工具保护QQ账号,提升隐私安全,包括兼容性、风险防范和未来趋势。
5313
cf王者夺宝攻略大全 深度解析夺宝技巧与最新活动指南
全面解析cf王者夺宝系统规则与实战技巧,涵盖奖池机制、抽奖策略、最新活动及资源规划,帮助玩家高效获取王者武器与稀有道具,掌握游戏内抽奖系统的正确参与方式。
5489
鸭嘴炎兽全面解析 宝可梦对战中的火焰猛兽
全面解析鸭嘴炎兽的种族值、特性、技能配置及对战战术,详细介绍这只火属性宝可梦的进化方式、属性弱点和队伍搭配建议,帮助训练家更好地培养和使用这只强大的特攻型宝可梦。
1181
黑道圣徒3重制版汉化指南:畅享中文版游戏体验的完整攻略
黑道圣徒3重制版汉化是许多玩家在体验这款经典开放世界游戏时关注的核心问题。随着《黑道圣徒3:重制版》在多个平台推出,其增强的画质、改进的视觉效果和包含所有DLC内容的完整包让老玩家重温经典,新玩家接触...
7875
神圣牧师天赋加点 高效治疗与团队支援的完美结合
探讨神圣牧师天赋加点的核心策略,包括治疗输出平衡、团队副本应用、法力续航技巧及PvP场景调整,帮助玩家优化天赋配置以提升游戏表现。
2429
梦幻科举会试答案大全 最全科举答题攻略助你金榜题名
dnf封号申诉指南:了解原因与正确申诉流程,助你解封账号
steam家庭共享怎么开启?手把手教你轻松共享游戏库
wallpaper engine壁纸引擎下载的壁纸在哪 轻松找到海量动...
风神王座 探索魔兽世界中最壮丽的天空之城奥秘
艾尔登法环流程攻略:从褪色者到艾尔登之王的完整征途指南
将熄之焰 探寻古老文明失落的神秘火焰传说
www.ali213.net 游侠网:资深玩家的游戏资讯与资源宝库
锐利之爪:自然界的终极武器与生存密码
流放之路精华对照表 精华词缀全解析与使用指南
流局满贯 麻将术语解析与实战技巧全攻略
武器切换宏 提升游戏操作效率的必备工具